Overview
HexaHire connects great HRs with great companies
HexaHire is an Indian startup for HR professionals who can find great recruitment job opportunity gigs and earn commission. In order to be attractive & usable to senior HR professionals & young HRs, HexaHire needed a very easy to use mobile application for both IOS and Android. As a young startup they didn't have any expertise to hire necessary in-house designers and developers, so they reached out to United Monks Technologies to build their remote team of experts who can deliver an amazing product.
The Challenge
Currently HR professionals are facing heavy competition after the covid pandemic to find project opportunities to earn extra income. With tens of millions of people losing their HR job and companies losing their sources of financial income the whole HR market is completely disrupted.
The Solution
HexaHire identified the current challenge and wanted to provide a solution by providing a marketplace where HRs can provide talents to companies without paying any monthly subscription fees to the platform and earn commission. Now irrespective of the current employment status, there is a recruitment job for every HR, whether he is employed in public sector, employed in private sector, freelancer, contractual employee, is currently unemployed or is simply on a break.
Our Contribution
Design Strategy
Problem Solving
Competitor Analysis
User Interview and Survey
Persona
Empathy Mapping
Customer Journey Map
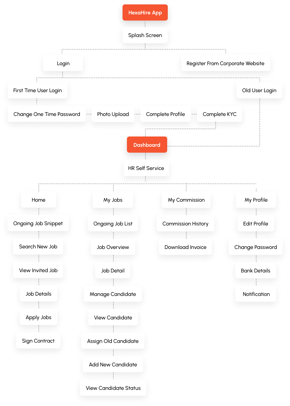
Information Architecture
Paper Wireframe
High-Fidelity and Design
Prototyping
Usability Testing








